攻略教程 第598页

单机版游戏:成人单机版游戏之独特魅力与深度体验解析

单机版游戏:成人单机版游戏之独特魅力与深度体验解析

攻略教程 48
在游戏的广袤世界中,单机版游戏尤其是成人单机版游戏,拥有着一种别样的魅力,能为玩家带来独特而深刻的体验。 成人单机版游戏常常以其引人入胜的剧情和复杂的角色设定吸引着玩家。它们不再是简单的娱乐消遣,而是一个个精心构建的虚拟世界,让玩家能够沉浸其中,仿佛亲身经历着另一种人生。这些游戏的剧情往往跌宕起伏,充满了悬...
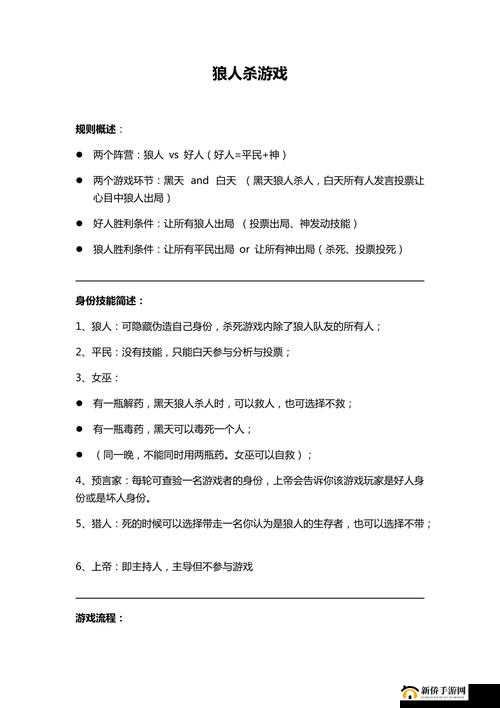
狼人杀游戏深度解析,盘点那些常被玩家忽视的关键游戏规则

狼人杀游戏深度解析,盘点那些常被玩家忽视的关键游戏规则

攻略教程 49
《狼人杀》作为一款经典的逻辑推理游戏,以其独特的发言机制和丰富的角色设定吸引了众多玩家,在享受游戏乐趣的同时,一些容易被忽视的游戏规则往往成为新手玩家进阶的绊脚石,为了帮助大家更好地理解和运用这些规则,本文将详细盘点《狼人杀》中那些容易被忽视的游戏规则。一、基础规则回顾在《狼人杀》中,玩家被分为好人阵营和狼人...
啊~你那令人血脉偾张的别了小sao 货图

啊~你那令人血脉偾张的别了小sao 货图

攻略教程 44
在这个充满激情与刺激的游戏世界中,有一款名为别了,小骚货的手游正悄然走红。它以其独特的角色设定、引人入胜的剧情和令人血脉偾张的游戏体验,吸引了无数玩家的关注。今天,就让我们一同揭开这款游戏的神秘面纱,探索它为何能成为玩家们的心头挚爱。 游戏开场,你将扮演一位勇敢的冒险者,踏入一个充满奇幻色彩的世界。在这里,...
异界事务所伊丽莎白,开荒与PVP战场上的全能无敌王者

异界事务所伊丽莎白,开荒与PVP战场上的全能无敌王者

攻略教程 55
在《异界事务所》这款游戏中,伊丽莎白以其卓越的输出能力和全面的功能性,成为了众多玩家心中的开荒神器与PVP中的对策卡,作为一名四费突击手,伊丽莎白不仅拥有超高的攻击力和暴击率,还具备不俗的血量和闪避值,使得她在战场上既能作为输出核心,又能承担一定的生存压力,本文将详细解析伊丽莎白的强度,并分享一些人物使用心得...
关于 69xxxjk 自慰相关行为及感受的探讨

关于 69xxxjk 自慰相关行为及感受的探讨

攻略教程 51
在当今这个开放多元的社会中,人们对于性话题的关注度逐渐提升。而其中,关于 69xxxjk 自慰相关行为及感受的探讨也悄然兴起。自慰,作为一种私密的个人行为,一直以来都充满着神秘色彩,也引发着人们的好奇与思考。 对于许多人来说,自慰是一种再正常不过的生理现象。它是人类身体自然的反应之一,无需过度羞涩或避讳。当...
女主和父子二人在一起的电视剧:一段惊世骇俗的情感纠葛

女主和父子二人在一起的电视剧:一段惊世骇俗的情感纠葛

攻略教程 49
# 女主与父子二人的惊世情感纠葛 在众多电视剧的情节中,女主与父子二人之间复杂而惊世骇俗的情感纠葛总是能吸引观众的目光,引发无数的讨论与思考。 这种情感设定往往打破了传统的道德和伦理规范,为剧情带来了强烈的冲突和张力。想象一下,女主在爱情的道路上,面对着两个来自同一家庭,却年龄、性格、经历截然不同的男人,...
新三国杀狂暴战将震撼登场,界张飞以无敌之姿席卷战场

新三国杀狂暴战将震撼登场,界张飞以无敌之姿席卷战场

攻略教程 69
在《新三国杀》这款深受玩家喜爱的策略卡牌游戏中,界张飞以其独特的技能设定和强大的输出能力,成为了众多玩家心中的热门武将,他不仅在历史上以勇猛著称,在游戏中更是将这份勇猛发挥得淋漓尽致,本文将详细介绍界张飞的技能,并探讨其在游戏中的玩法,最后附加一个问题解答,帮助玩家更好地理解这位狂暴战将。界张飞技能一览界张飞...
边给老公打电话边说正在进行运动呢

边给老公打电话边说正在进行运动呢

攻略教程 49
阳光透过淡薄的云层,纷纷扬扬地落在了宽敞的运动场上。我身着舒适的运动装,脚踏轻快的运动鞋,正沉浸在一场酣畅淋漓的运动之中。 手中紧紧握着手机,耳边是电话那头老公熟悉而温暖的声音。我一边迈着矫健的步伐,一边笑着和他说:“老公,我正在进行运动呢。”电话那头传来他关切的话语和爽朗的笑声,仿佛他就在我身边,与我一同...
国产精品有码——展现独特魅力与品质的佳作

国产精品有码——展现独特魅力与品质的佳作

攻略教程 59
在当今纷繁复杂的影视娱乐领域,国产精品有码佳作犹如一颗璀璨的明珠,悄然绽放着独特的魅力与品质。这些作品以其别具一格的角色设定、扣人心弦的剧情以及精湛的制作,吸引着无数观众的目光,让人们为之沉醉、为之赞叹。 所谓国产精品有码佳作,并非仅仅是简单的噱头,而是经过精心打磨和雕琢的艺术结晶。它们在遵循相关规定的前提...
小扫货水怎么多视频:精彩扫货现场大揭秘

小扫货水怎么多视频:精彩扫货现场大揭秘

攻略教程 60
在这个消费主义盛行的时代,扫货已经成为了一种独特的现象。无论是线上还是线下,人们对于购物的热情似乎永远不会减退。而当我们谈到小扫货水怎么多时,更是引发了无数人的好奇。今天,就让我们一同走进精彩扫货现场大揭秘,去揭开那神秘面纱背后的故事。 当我们踏入扫货现场,首先映入眼帘的是熙熙攘攘的人群和琳琅满目的商品。每...
大豆行情网直接入口:实时掌握大豆市场动态全知晓

大豆行情网直接入口:实时掌握大豆市场动态全知晓

攻略教程 46
在当今全球化的经济格局中,农产品市场的波动与变化对众多行业和消费者都有着深远的影响。而大豆作为重要的农产品之一,其行情的变化更是备受关注。幸运的是,如今有了大豆行情网这样一个直接入口,让我们能够实时、全面地掌握大豆市场的动态,为相关决策提供重要的依据。 大豆行情网犹如一座连接市场与信息的桥梁,为广大从业者和...
潜艇大挑战全面解析,掌握这些关键操作技巧,助你轻松驾驭深海探险

潜艇大挑战全面解析,掌握这些关键操作技巧,助你轻松驾驭深海探险

攻略教程 77
潜艇大挑战是一款结合了策略、模拟与冒险元素的游戏,玩家需要驾驶潜艇在各种复杂的水下环境中完成任务,无论是探索深海遗迹、搜寻宝藏,还是执行军事任务,潜艇的操作技巧都至关重要,为了帮助玩家更好地掌握这款游戏,本文将详细介绍一些关键的操作技巧,帮助你在潜艇大挑战中游刃有余。一、基础操作与界面熟悉1、启动与加速...
挑战极限步数,智慧消除星星,达成指定关卡通关目标

挑战极限步数,智慧消除星星,达成指定关卡通关目标

攻略教程 53
消灭星星(又称“星星消除”或“宝石迷阵”)是一款备受欢迎的休闲益智游戏,以其简单易懂、趣味无穷的特点吸引了无数玩家,游戏的核心机制在于通过交换相邻星星(或宝石)的位置,使三个或更多相同颜色的星星连成一线,从而消除它们并得分,随着游戏进程的推进,关卡难度逐渐提升,玩家需要在有限的移动步数内达成特定的消除目标,才...
2024 国产无人区卡一卡二卡三:探索神秘之地的冒险之旅

2024 国产无人区卡一卡二卡三:探索神秘之地的冒险之旅

攻略教程 63
以下是生成的一篇关于 2024 国产无人区卡一卡二卡三:探索神秘之地的冒险之旅 2024 年,国产无人区卡一卡二卡三的探险之旅拉开了帷幕。这是一片鲜为人知、充满神秘色彩的领域,吸引着无数勇敢者的脚步。 无人区的天空澄澈湛蓝,仿佛一块巨大的蓝宝石,纯净得没有一丝杂质。阳光毫不吝啬地洒下,将大地染成一片金黄。...
舞动节拍:Jazz 老师与 HipHop 老师的激情碰撞

舞动节拍:Jazz 老师与 HipHop 老师的激情碰撞

攻略教程 63
在舞蹈的世界里,有着各种各样风格独特的舞种,而当 Jazz 老师与 HipHop 老师这两位风格迥异的舞者相遇时,一场激情四溢的碰撞就此展开。 Jazz 老师,宛如一位优雅而充满魅力的艺术家。她的舞蹈带着浓郁的复古气息,每一个动作都仿佛在诉说着过去的故事。从轻盈的指尖舞动到优雅的身姿摇曳,Jazz 强调的是...
重力之手攻略详解,掌握资源管理艺术,变身无敌超级英雄之路

重力之手攻略详解,掌握资源管理艺术,变身无敌超级英雄之路

攻略教程 69
在虚拟的游戏世界中,每一位玩家都怀揣着变身超级英雄的梦想,渴望通过自身的智慧和勇气,拯救世界,成为众人仰慕的英雄,而《重力之手》这款游戏,正是这样一个让玩家能够体验超级英雄力量的舞台,玩家不仅需要掌握操控重力的神奇能力,还需要学会如何高效地管理和使用这份力量,以及如何在游戏中避免资源的浪费,从而最大化地发挥“...
91资源新版在线天堂成人:一个备受关注的平台

91资源新版在线天堂成人:一个备受关注的平台

攻略教程 76
在当今互联网时代,各种类型的平台层出不穷,其中“91 资源新版在线天堂成人”这样一个备受关注的平台引发了广泛的讨论。它以其独特的存在形式和特定的内容吸引了一部分人的目光,但同时也带来了诸多争议和问题。 从一方面来看,“91 资源新版在线天堂成人”之所以备受关注,是因为其满足了一部分人对于特定类型内容的需求。...
Terraformers游戏深度解析,探索资源管理艺术与策略的独特玩法特色

Terraformers游戏深度解析,探索资源管理艺术与策略的独特玩法特色

攻略教程 70
在浩瀚无垠的虚拟宇宙中,Terraformers作为一款集策略、建设与资源管理于一体的游戏,以其独特的玩法特色吸引了无数玩家的目光,这款游戏不仅让玩家体验到从零开始塑造星球、建立文明的成就感,更在资源管理这一核心环节上,考验着每一位玩家的智慧与决策能力,本文将深入探讨Terraformers游戏玩法特色在资源...
秘妍的产品到底怎么样呢?值得深入探讨

秘妍的产品到底怎么样呢?值得深入探讨

攻略教程 79
在当今的美容市场中,各种品牌和产品层出不穷,消费者常常面临着众多选择。其中,秘妍这个品牌引起了不少人的关注,那么秘妍的产品到底怎么样呢?这确实是一个值得深入探讨的问题。 秘妍以其独特的产品理念和宣传在市场上占据了一定的份额。其产品涵盖了护肤、美容等多个领域,针对不同的肌肤需求提供了多样化的选择。 从产品成...
GOGOGO 免费视频观看 高清国语:精彩不断,畅享不停

GOGOGO 免费视频观看 高清国语:精彩不断,畅享不停

攻略教程 68
在这个数字化的时代,人们对于娱乐的需求越来越高。而视频播放平台作为提供娱乐内容的重要渠道,扮演着至关重要的角色。GOGOGO 免费视频观看 高清国语平台应运而生,为用户提供了一个畅享高清国语视频的绝佳场所。 GOGOGO 免费视频观看 高清国语平台拥有丰富的视频资源,涵盖了各种类型的影片,包括动作片、喜剧片...