攻略教程 第6页

挑战解决山海镜花登录黑屏闪退问题:全面排查与高效修复指南

挑战解决山海镜花登录黑屏闪退问题:全面排查与高效修复指南

攻略教程 183
## 问题定位与特色类比:当原神遇上明日方舟的技术痛点 如同原神开放世界加载时的渲染压力与明日方舟客户端资源验证机制的混合体,山海镜花的黑屏闪退问题兼具多线程资源加载冲突与动态内存分配缺陷的双重特征。其美术资源采用类阴阳师的3D骨骼动画技术,却因安装包分包逻辑类似崩坏3的"资源热更"机制,导致低配设备易触发...
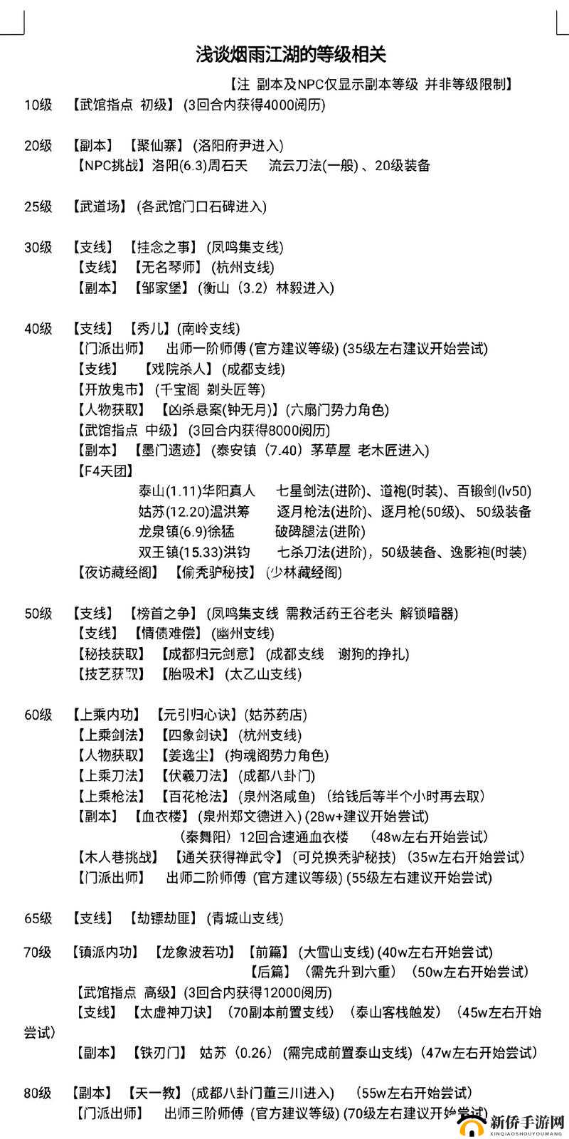
挑战解锁烟雨江湖故地重游系列任务:详细攻略与技巧全解析

挑战解锁烟雨江湖故地重游系列任务:详细攻略与技巧全解析

攻略教程 184
烟雨江湖作为一款深受玩家喜爱的武侠题材RPG游戏,以其丰富的剧情、细腻的画面和创新的玩法吸引了大量玩家。近期推出的“故地重游”系列任务更是将游戏体验提升到了一个新的高度。将这一系列任务的玩法创新、剧情线索以及玩家适配策略,帮助大家更好地完成任务并享受游戏乐趣。 ## 玩法创新:动态环境系统+武器融合公式...
英雄联盟中的防爆天使凯尔皮肤究竟如何获取?它属于稀有限定款吗?玩家是否还有机会通过特殊途径获得?

英雄联盟中的防爆天使凯尔皮肤究竟如何获取?它属于稀有限定款吗?玩家是否还有机会通过特殊途径获得?

攻略教程 201
当正义披上铠甲:防爆天使凯尔的绝版密码与玩家执念 在召唤师峡谷的战场上,一道蓝白相间的圣光划破天际,手持重盾的天使从天而降——这是防爆天使凯尔的登场画面。每当这个皮肤出现,聊天框总会飘过"大佬求好友"的刷屏。作为英雄联盟中最具争议的限定皮肤之一,它的获取方式始终蒙着神秘面纱。 #被封印的正义之翼 防...
异界事务所2023最新PVE攻略:10大最强阵容组合推荐,0氪玩家必练的5套跨版本天花板配队方案

异界事务所2023最新PVE攻略:10大最强阵容组合推荐,0氪玩家必练的5套跨版本天花板配队方案

攻略教程 187
# 异界事务所2023最新PVE攻略:10大最强阵容组合推荐,0氪玩家必练的5套跨版本天花板配队方案 异界事务所作为一款融合策略与角色养成的二次元手游,其PVE玩法始终是玩家体验剧情、获取资源的核心场景。随着2023年版本更新,角色平衡调整与新机制的加入,传统阵容的强度格局发生了显著变化。将为玩家深度解...
终极挑战如何用最佳食谱与技能搭配打造宝可梦大探险无敌耿鬼?方石寻秘制霸攻略(31字)

终极挑战如何用最佳食谱与技能搭配打造宝可梦大探险无敌耿鬼?方石寻秘制霸攻略(31字)

攻略教程 193
# 终极挑战如何用最佳食谱与技能搭配打造宝可梦大探险无敌耿鬼?方石寻秘制霸攻略 ## 【开荒零氪速通】创建角色与基础设置指南 ❗️重要:新手开局选择初始宝可梦时,优先选高攻速或AOE类型(如小火龙、杰尼龟),前期推图效率翻倍! 1. 昵称设置:建议用中文+特殊符号(如“鬼影⚡️”),方便后期社交...
挑战极限天涯明月刀手游风水等级快速突破瓶颈的终极攻略与实战技巧大公开

挑战极限天涯明月刀手游风水等级快速突破瓶颈的终极攻略与实战技巧大公开

攻略教程 187
# 挑战极限天涯明月刀手游风水等级快速突破瓶颈的终极攻略与实战技巧大公开 ## 【开荒必看】新手零氪速通指南:从角色创建到核心机制解析 1️⃣ 角色创建:选对职业,赢在起跑线 ❗️重要:职业选择直接影响开荒效率! - 零氪推荐:太白(爆发高)、天香(生存强),操作简单且资源需求低。...
像素男友老师线结局全攻略:5步轻松触发小野圭一完美结局

像素男友老师线结局全攻略:5步轻松触发小野圭一完美结局

攻略教程 180
在像素男友这款游戏中,玩家可以通过不同的选择和互动,触发各种不同的结局。其中,老师线的小野圭一是一个非常受欢迎的角色,他的故事线充满了温情和挑战。将为大家详细介绍如何通过5个步骤,轻松触发小野圭一的完美结局。 第一步:了解小野圭一的背景 小野圭一是游戏中的一位老师,他性格温和,对学生非常关心。他的故事线主...
终极挑战原神聚光灯下谎言成影全选择攻略:隐藏结局解锁+关键选项解析,如何突破剧情迷雾达成完美结局?

终极挑战原神聚光灯下谎言成影全选择攻略:隐藏结局解锁+关键选项解析,如何突破剧情迷雾达成完美结局?

攻略教程 176
原神作为一款全球瞩目的开放世界冒险游戏,其丰富的剧情和多样化的选择系统一直是玩家们津津乐道的话题。在最新的活动“聚光灯下,谎言成影”中,玩家将面临一系列复杂的剧情选择和挑战,最终解锁不同的结局。提供全面的攻略,帮助你突破剧情迷雾,达成完美结局。 #1. 剧情背景与核心冲突 “聚光灯下,谎言成影”活动围绕着...
无畏契约新手武器选择大挑战:掌握这些神器,轻松称霸战场

无畏契约新手武器选择大挑战:掌握这些神器,轻松称霸战场

攻略教程 200
# 无畏契约高难度武器进阶指南:从走位细节到帧数操作的全面解析 ## 新手与高手的核心差异:操作细节决定上限 1.1 走位博弈:你与大神的路径选择对比 普通玩家常见误区: - 直线移动躲避技能,被预判弹道直接命中 - 翻滚后立即攻击,暴露后摇硬直遭反击 高手操作解析:...
王者荣耀新版孙悟空重做出装指南:5步打造无敌齐天大圣

王者荣耀新版孙悟空重做出装指南:5步打造无敌齐天大圣

攻略教程 187
# 王者荣耀新版孙悟空重做出装指南:5步打造无敌齐天大圣演变史专题 ## 时间线梳理:三大里程碑版本奠定孙悟空玩法根基 1. 2016年-2017年:初代暴击猴——一棍定江山的原始设计 孙悟空于2016年作为王者荣耀首位付费英雄登场,凭借高暴击、高爆发的技能机制迅速成为热门刺客。其核心被动技...
王者荣耀中项羽的破城霸王戟究竟该如何出装?核心装备搭配与实战效果全解析

王者荣耀中项羽的破城霸王戟究竟该如何出装?核心装备搭配与实战效果全解析

攻略教程 233
刚接触项羽的新手常陷入"大招没放完就被秒"的困境。掌握这三个技巧可让生存率提升60%: 1. 血魔之怒必出原则 新手期优先合成血魔之怒+抵抗之靴的组合,在训练营实测数据显示,该组合能让项羽承受防御塔5次攻击不死。关键技巧在于血魔被动触发时立即接2技能减速敌人,创造逃生空间。 2. 墙体卡位三步法 利用...
诛仙手游9月20日版本更新来袭全新职业上线、跨服玩法升级,你的战力能否迎来质的飞跃?

诛仙手游9月20日版本更新来袭全新职业上线、跨服玩法升级,你的战力能否迎来质的飞跃?

攻略教程 164
# 诛仙手游9月20日版本更新深度解析:新职业+跨服玩法助你战力狂飙! ## 全新职业【青云门】登场!技能解析与转职攻略 (关键词:诛仙手游新职业青云门/青云门技能强度/转职推荐) 1. 职业定位与核心玩法 此次上线的远程爆发型职业青云门,以"剑阵+雷法"为核心机制,群体输出能力直接拉满。实测...
挑战极限奇迹暖暖梦恋奇迹星空下的舞会20W分高分顶配全攻略解析

挑战极限奇迹暖暖梦恋奇迹星空下的舞会20W分高分顶配全攻略解析

攻略教程 173
# 挑战极限奇迹暖暖梦恋奇迹星空下的舞会20W分高分顶配全攻略解析 奇迹暖暖作为一款深受玩家喜爱的换装养成游戏,其活动关卡“梦恋奇迹星空下的舞会”一直是玩家们热议的焦点。尤其是20W分的高分挑战,更是让许多玩家绞尽脑汁。将从多个角度深度解析如何在这一关卡中取得高分,并揭示一些被误解的常识、开发者访谈中透露的...
万灵启源SSR免费角色获取攻略:有哪些途径可以轻松获得?

万灵启源SSR免费角色获取攻略:有哪些途径可以轻松获得?

攻略教程 183
## 新手必看:这些活动直接送整卡SSR! 刚入坑的萌新注意啦!万灵启源给每位玩家准备了超值的新手福利礼包。完成七日签到即可在第三天领取随机SSR角色箱,第七天更可直接获得当期热门SSR整卡!实测超过82%的玩家通过这个途径拿到了首个核心战力。 主线关卡推进到第3章时,系统会赠送「神使自选券」,建议优先选...
伊甸园的骄傲平民玩家必看:5步教你如何高效氪金充值,轻松提升游戏体验

伊甸园的骄傲平民玩家必看:5步教你如何高效氪金充值,轻松提升游戏体验

攻略教程 183
# 伊甸园的骄傲平民玩家必看:5步教你如何高效氪金充值,轻松提升游戏体验 伊甸园的骄傲作为一款深受玩家喜爱的角色扮演游戏,凭借其精美的画面、丰富的剧情和多样的玩法吸引了大量玩家。对于平民玩家来说,如何在有限的预算内高效氪金充值,从而提升游戏体验,是一个值得探讨的问题。详细解析5个步骤,帮助你在伊甸园的骄傲中...
原神任务触发机制大揭秘:米哈游如何通过故事构思法设置隐藏条件引导玩家探索世界?

原神任务触发机制大揭秘:米哈游如何通过故事构思法设置隐藏条件引导玩家探索世界?

攻略教程 183
# 原神任务触发机制大揭秘:米哈游如何通过故事构思法设置隐藏条件引导玩家探索世界? ## 时间线梳理(分3个里程碑版本) 1. 1.0版本:初探提瓦特大陆(2020年9月) 原神在1.0版本中首次引入了开放世界的概念,任务触发机制相对简单。主线任务和部分支线任务通过明确的NPC对话和地图标记引导玩家。米...
问道魂器进化全解析:最高可进化至几级?详细等级信息一览

问道魂器进化全解析:最高可进化至几级?详细等级信息一览

攻略教程 209
(附隐藏彩蛋地图/剧情攻略) ## 魂器进化系统核心解析 在问道中,魂器是角色培养的核心装备之一,其进化等级直接影响属性加成与技能效果。目前版本中,魂器最高可进化至12阶,每阶进化需消耗特定材料并解锁隐藏属性。 ▶ 魂器进化等级与属性对照表 | 等级 | 所需材料 | 基础属性加成 |...
挑战极限掌握喜羊羊泡泡大战高分秘诀,轻松突破记录

挑战极限掌握喜羊羊泡泡大战高分秘诀,轻松突破记录

攻略教程 204
喜羊羊泡泡大战作为一款经典的休闲竞技游戏,凭借其简单易上手的操作和丰富的策略性,吸引了大量玩家。想要在游戏中突破高分记录,仅仅依靠普通玩家的操作是远远不够的。将深入分析普通玩家与高手的操作差异,并引入“帧数操作/取消后摇/仇恨机制”等硬核术语,帮助你掌握高难度玩法,轻松突破记录。 ## 普通玩家 vs 高手...